近日,我院郑海雷教授课题组在国际期刊Journal of Hazardous Materials上在线发表了题为“Ammonium has stronger Cd detoxification ability than nitrate by reducing Cd influx and increasing Cd fixation in Solanum nigrum L.”的研究论文,用非损伤微测技术(NMT)、镉荧光染色、生理以及分子生物学方法,揭示了重金属超累积植物龙葵在铵态氮下比硝态氮具有更强的Cd解毒能力的机理。

研究背景
镉(Cd)是影响植物生长发育的有害重金属。氮(N)是植物必需的营养元素,适当的N管理可以提高植株的Cd耐性。本文研究的目的是探索不同形式的氮素(NH4+和NO3-)对超积累植物龙葵(Solanum nigrum L.)耐Cd毒性的分子和生理响应机制。
研究结果
在Cd胁迫下,NH4+供应条件下的龙葵植株比NO3-供应条件下具有更好的生长和光合性能。相比NO3-,NH4+更能降低龙葵根系对Cd的吸收。同样,NH4+处理的根细胞汁液中Cd浓度和Cd2+转运能力均低于NO3-处理。Cd特异性荧光探针(Leadmium™ Green AM dye)染色显示,NH4+处理的根尖和根原生质体的荧光强度低于NO3-处理。利用非损伤微测技术(NMT)测定也发现相比NO3-,NH4+更能减少根分生区和伸长区Cd2+的内流。同时NH4+能增加根部细胞壁中Cd的固定。实时荧光定量PCR显示,与NO3-处理相比,NH4+处理的根部扩张蛋白(SnExp)表达上调;根中Cd转运相关基因SnIRT与SnZRT和地上部中SnZRT与SnMTP表达下调,从而调节了Cd的吸收和转运,进而减轻了Cd的毒性。总的来说,铵态氮(NH4+)比硝态氮(NO3-)具有更强的Cd解毒能力,主要有三个原因:(1)NH4+通过调控Cd转运相关基因的转录,减少Cd2+的内流和积累;(2)NH4+的改善作用伴随着Cd在根细胞壁中固定增加;(3)NH4+上调了SnExp的表达。

图1. 铵态氮或硝态氮供应条件下,龙葵植株地上部、根部、根部细胞汁液以及原生质体中的Cd含量

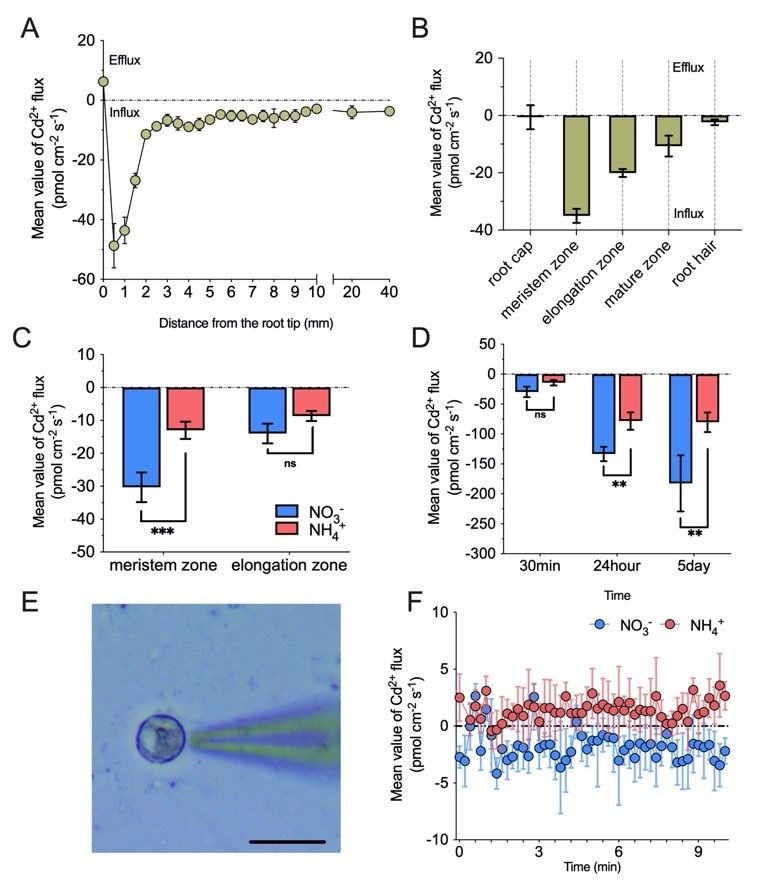
图2. 铵态氮或硝态氮供应条件下,25 μM CdCl2处理对龙葵根部不同组织部位和原生质体的净Cd2+流速

图3. 铵态氮较硝态氮缓解龙葵Cd胁迫的模式图
研究团队
论文第一作者为厦门大学环境与生态学院在读博士研究生张露丹,已毕业博士生刘翔为论文共同第一作者,在读博士生魏明月、郭泽军、李静,已出站博士后沈志君、已毕业博士生高长颢、已毕业硕士生赵至竹、和已毕业本科生徐健鑫等也参与了该研究,论文通讯作者为郑海雷教授。该研究得到了国家自然科学基金的支持。
论文来源:Zhang Lu-Dan#, Liu Xiang#, Wei Ming-Yue, Guo Ze-Jun, Zhao Zhi-Zhu, Gao Chang-Hao, Li Jing, Xu Jian-Xin, Shen Zhi-Jun, Zheng Hai-Lei*, Ammonium has stronger Cd detoxification ability than nitrate by reducing Cd influx and increasing Cd fixation in Solanum nigrum L., Journal of Hazardous Materials, 2022, 425: 127947
点击“阅读原文”获取全文链接https://doi.org/10.1016/j.jhazmat.2021.127947