厦门大学环境与生态学院李庆顺教授团队在红树胎生现象研究领域取得重要进展,相关成果以“Molecular mechanism of vivipary as revealed by the genomes of viviparous mangroves and non-viviparous relatives”为题发表在Cell旗下刊物《当代生物学》(Current Biology)上。该研究历时10余年,对红树科代表植物的秋茄(Kandelia obovata)、角果木(Ceriops tagal)和竹节树(Carallia brachiata)进行基因组测序,并系统地比较了红树科全部六个属的基因组及其胎生发育过程的基因表达特征。发现控制种子休眠和种子蛋白储存的关键DOG1家族基因在红树科四个胎生属的植物中均发生丢失或变异,并与植物激素共同协同调控胎生发育过程。本项研究的成果首次从全基因组层面对红树胎生机制进行深入阐述。
研究背景
胎生现象在种子发育生物学中一直被视为一种特殊和环境诱导的偶发性的情况,研究也集中在拟南芥、玉米等植物的突变体上。而红树植物的胎生现象是一种可稳定遗传的性状,由固有遗传程序控制,被认为是适应滨海湿地环境的关键所在。但是,对于它的研究一直鲜有实质性的进展。探索红树的胎生现象,不仅可以从根本上揭示其背后固有的遗传机制,深刻理解红树植物适应滨海湿地复杂环境有重要意义。研究成果可以极大地丰富种子发育的生物学理论,同时为滨海湿地红树林生态恢复、造林等产生更好种质资源提供理论基础。
研究结果
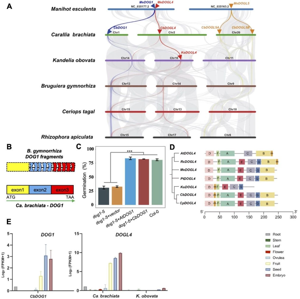
该研究对红树科植物的胎生属代表植物秋茄、角果木以及和非胎生属竹节树进行了高质量基因组组装和转录组分析,并选取红树科四个胎生属和两个非胎生属的6个物种进行比较基因组分析,结果发现胎生属植物间的基因组相似度很高,而胎生属与非胎生属间的基因组差异性较大,且很多基因家族在4个胎生属植物的基因组中都同时发生了收缩,其中最为重要的是控制种子休眠的DOG1家族的多个基因发生了丢失或成为没有功能的假基因(图1),导致种子失去休眠特性并阻碍了种子蛋白的储存,使得胎生成为必然的繁殖策略。

图1. DOG1家族基因在红树科植物中的分布特征及功能验证
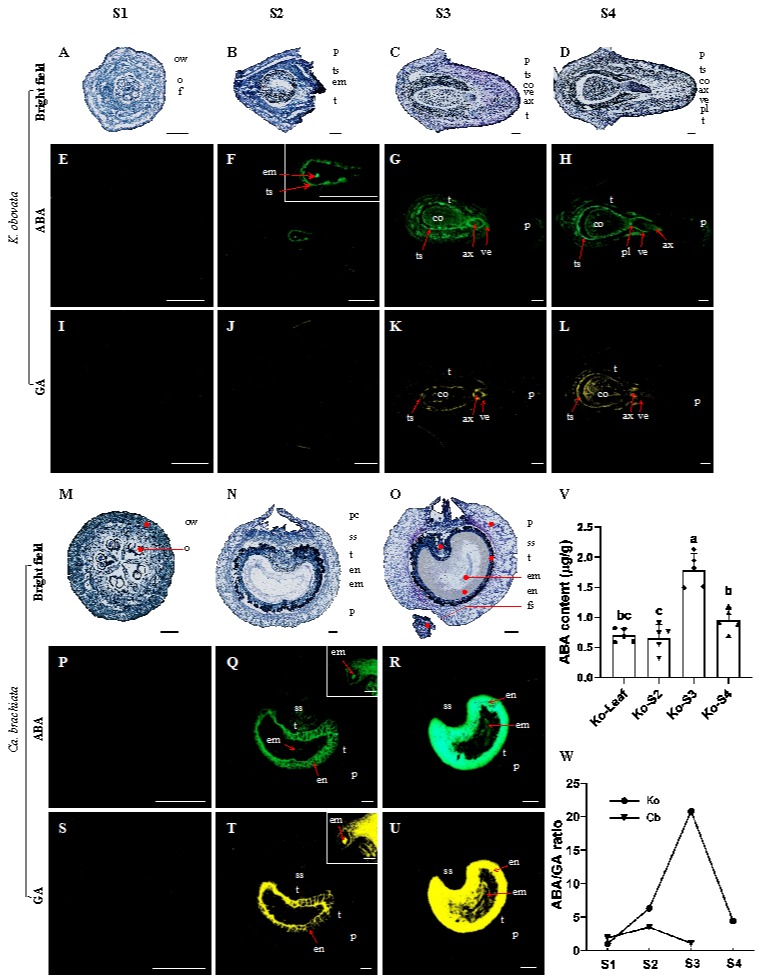
DOG1家族的丢失和变异引起与之相关的基因调控网络发生改变,尤其以植物激素脱落酸(ABA)、赤霉素(GA)的代谢与响应在胎生发育过程中变化最为显著。通过对秋茄的胎生发育过程的4个关键阶段进行转录组剖析,与非胎生种子相比,在胎生种子突破种皮的关键阶段,与ABA的合成与转导相关的基因表达显著降低,而GA的变化却呈相反的趋势(图2),对两种激素含量的原位定量验证也证明了这一结果(图3)。这两种激素在胎生与非胎生胚胎发育过程中的比例差别可能是导致胎生的关键之一。

图2. ABA和GA通路中的相关基因在胎生发育过程中的表达动态

图3. 植物激素ABA和GA含量在胎生和非胎生种子发育过程中的原位定量验证
综上所述,DOG1基因家族基因的变异或丢失引发了ABA、GA代谢通路与转导的显著变化。其中,ABI4在胚轴突破种皮的关键阶段的低表达使得编码ABA降解酶的基因大量表达,ABA含量呈现较低水平。GA合成通路的相关基因高表达使得GA含量呈现高水平。同时,具有加剧种子物理休眠的原花青素(PA)通路相关基因在这一阶段也呈现低水平表达。这些基因组和转录组水平的改变使得胎生种子失去休眠特征。DOGL4的突变与丢失,使得胎生种子丧失种子蛋白储存的能力和种子落地萌发的营养来源(图4),让胎生繁殖成为必要的选择策略。由此形成的长达一尺的下胚轴除了带有丰富的淡水及其它营养外,还使得胎生种子能够更容易在滨海湿地泥滩快速生根定植,耐盐、防波浪冲击等,在适应复杂生境中更胜一筹。

图4. 胎生和非胎生种子的调控机制
研究团队及资助
我院李庆顺、沈英嘉教授以及叶从庭副教授为论文的共同通讯作者,已毕业的博士乔红梅、硕士周晓旋、魏柳锋、易雨憧,在读博士徐秀明以及诺和测序公司的靳鹏飞为论文的共同第一作者,其他团队成员苏文悦、翁育林、余定天、何珊珊、傅梅萍、侯成成、潘晓宝参与了此项研究。我院王文卿教授和张原野副教授,福建农林大学的明瑞光教授参与了本论文部分工作。该研究受到国家重点研发计划项目、国家自然科学基金等经费资助。
文、 图 | 乔红梅 沈英嘉 叶从庭
责任编辑 | 李庆顺
排版 | 吴晓倩