近日,我院水处理与水质安全团队于鑫教授课题组在Environmental Science and Ecotechnology上发表了题为“Nonlinear impacts of temperature on antibiotic resistance in Escherichia coli”的研究论文。本论文系统探究了在不同温度和抗生素胁迫下,细菌的抗生素抗性特征及响应机制,强调了全球变暖背景下抗生素抗性进化的复杂性。

研究背景
全球变暖在带来高温、干旱、野火、暴雨等环境问题的同时,也提高了人类面临的健康风险,如细菌抗生素抗性(antibiotic resistance)增强。后者被认为是新世纪人类健康的最大威胁之一。通常认为,抗生素的选择性压力是环境中细菌抗性得以广泛存在并稳定维持的主要原因。除此之外,以温度为主的理化因素也会影响细菌抗性的进化。有研究者发现平均气温每上升1 °C,耐碳青霉烯类肺炎克雷伯菌(klebsiella pneumoniae)增加了1.14倍。大肠杆菌(Escherichia coli,E. coli)和金黄色葡萄球菌(Staphylococcus aureus)在不同温度下对各种抗生素的敏感性不同。目前的研究中发现温度可持续影响细菌的生理生化特征,如生长、胞内化学反应速率和基因转移频率等,进而影响细菌的生存、传播和感染。但对于在抗生素选择压力与温度升高的胁迫共存时,细菌抗生素抗性的演化及其机理,目前还没有明确的答案;而这一场景在气候变化大背景下是广泛存在的。因此,在温度(22-42 °C的五个不同温度)与抗生素暴露共同作用下,探讨野生型E. coli抗性演化规律至关重要。
图文摘要

研究结果
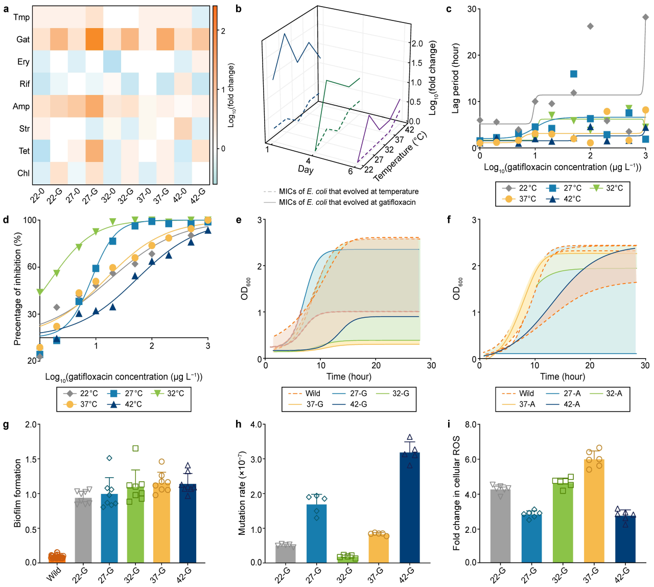
本研究通过长期(约2000代)的控温试验探究加替沙星浓度递增过程中(1 µg L-1 – 1000 µg L-1)抗生素抗性的演化。42 °C时,抗生素对大肠杆菌的生长抑制作用减弱。27 °C中抗性迅速发展,其MICs增加了256倍,而且拥有较低的适应度代价。随着加替沙星浓度的增加,不同温度下E. coli的延迟期均有增加,但温度较低时更为显著,例如22 °C时延迟期时长从6小时(抗生素浓度为0时)增加至28.2小时(1000 µg L-1)。不同温度下生长的E. coli在平台期均出现了低促高抑现象,且42 °C受到的抑制作用最弱。另外,进化后菌株的生物膜形成能力普遍提高,有助于菌株抗性的增强。不同温度中,E. coli在面临抗生素胁迫时的生长响应存在差异,如突变率的增加以27-G和42-G最为显著,这些差异可能为E. coli不同水平的抗性进化提供了基础(图1)。
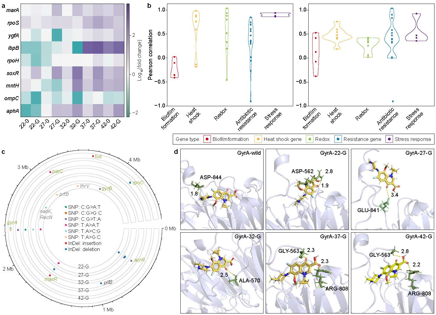
温度不仅影响了E. coli对加替沙星的生长响应,而且调控基因的变化。通过RT-qPCR测定进化终点菌株43个基因的表达,发现温度提高到37 °C和42 °C后,表达上调的基因数量显著增加,部分基因如热休克基因ibpB上调了近千倍;外排泵和全局转录调控因子(marA,rpoS和ygfA)的上调均有利于菌株获得多重抗性和适应能力。靶位点基因gyrA, gyrB以及parC的突变是获得加替沙星抗性的主要来源。gyrA基因不同位点的突变如Asp87Gly和Val335Glu会带来不同的抗性水平(图2)。我们的研究结果表明,温度本身对抗性发生和发展不是简单的正相关或者线性关系。在全球变暖的背景下,未来更应警惕温度上升和抗生素抗性的联合作用。

图1 大肠杆菌在不同温度下抗生素暴露后的抗性和表型变化。a. 与野生型E. coli相比,在不同温度有、无加替沙星中进化后菌株对8种抗生素MICs的倍数变化。b. 37 °C无抗生素的情况下进化后菌株MICs随天数的变化,表明在不同温度有加替沙星(实线)和无加替沙星(虚线)中进化的E. coli的抗性遗传性。c. E. coli在不同温度加替沙星进化过程中延迟期时间的变化。d. E. coli在不同温度加替沙星进化过程中抑制率的变化。e和f表示进化菌株在不同抗生素下与野生型菌株相比的适应性代价:e. 在加替沙星和不同温度处理下进化的菌株,f. 在氨苄西林和不同温度处理下进化的菌株。g. E. coli在不同温度加替沙星中进化后的生物被膜形成能力。h. E. coli在不同温度加替沙星中进化后的突变率。i. E. coli在不同温度加替沙星中进化后的胞内ROS含量。Tmp:甲氧苄啶;Gat:加替沙星;Ery:红霉素;Rif:利福平;Amp:氨苄青霉素;Str:链霉素;Tet:四环素;Chl:氯霉素。缩写由不同温度处理下进化的菌株组成:数字代表进化过程中的温度,“G”和“0”和分别表示在有、无加替沙星中进化的E. coli。如27-G代表在27 °C有加替沙星中进化后的菌株;27-0代表仅在27 °C中进化后的菌株。

图2 a. 大肠杆菌进化后部分基因的表达水平发生了变化。以16S r RNA基因为参照。b. 在有(G)或无(0)加替沙星处理的情况下,温度的升高与几种基因表达水平的上调有关;c. 全基因组测序揭示了进化后E. coli基因组发生的有效遗传变异。外圈代表参考基因组的大小。不同颜色的圆点代表基因组响应位点的变异类型:绿色表示该基因为已确认的抗生素抗性突变,灰色表示尚未确定。d. 野生型和进化后菌株的GyrA与抗生素加替沙星的分子对接模型。突变株是在不同温度和加替沙星中进化而来的菌株。
研究结论
(1)高温处理倾向于通过E. coli活性(如42 °C)、基因转录水平的变化(如37 °C)来获得抗性,低温则通过生物膜形成能力和耐受性的变化(如22 °C)等方式获得,不同温度下的抗性进化模式具有差异。
(2)27 °C处理中多重耐药突变的出现是E. coli 抗性水平增加256倍的主要原因,靶位点基因gyrA不同位置的突变会带来不同水平的抗性。
研究团队
本论文的通讯作者为我院于鑫教授,第一作者为我院2021级博士生赵文雅。该研究得到了国家重点研发计划和国家自然科学基金委的支持。
文、图 | 赵文雅
责任编辑 | 于鑫
排版 | 吴晓倩