近日,我院朱学艺教授和郑海雷教授团队在New Phytologists发表了题为Salt excretion: A new function of lenticels on pneumatophores of the mangrove Avicennia marina的研究成果,该研究首次揭示了白骨壤呼吸根上的皮孔除了已知的通气功能外,还承担着泌盐的重要生理作用。该发现为理解红树林适应高盐环境的机制提供了全新见解。

研究背景
红树林是生长在热带和亚热带海岸潮间带区域的木本植物群落,为适应滨海湿地高浓度盐分、淤泥质缺氧及海浪冲击等严苛生境条件,红树植物通过形成多种多样的气生根来适应潮间带环境。白骨壤(Avicennia marina)作为红树林中的先锋物种,其水平走向的根(cable root)每隔一段形成露出沉积物表面的负向地性生长的指状呼吸根(pneumatophore)。已有研究表明,呼吸根的主要功能是协助植株在缺氧的潮汐水淹生境中获得氧气,而呼吸根表面的皮孔则被视为气体进出的通道。通常单独一株成年白骨壤树木拥有至少500-600个呼吸根,很多呼吸根分布在距植株主茎数米以外的位置,若所有呼吸根吸收积累的过量盐分均需经由主茎运输至地上部分,最终通过叶片上的盐腺外泌排出,不仅距离远、耗能高,且排盐效率低。
研究团队前期工作已证实,白骨壤呼吸根具有茎的解剖结构特征。鉴于茎维管束木质部负责将水分和无机盐从根部向上运输,在发现白骨壤呼吸根皮孔孔口处有白色结晶积累的现象时,研究团队推测:呼吸根可能在盐离子的吸收、转运和平衡中发挥重要作用,呼吸根中的过量盐分可能通过皮孔就近排出,从而有效缓解高盐环境对呼吸根组织造成的离子毒害,维持其正常的生理功能。
研究结果
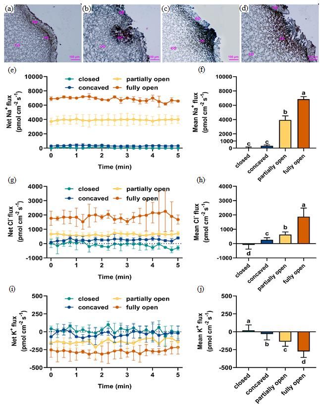
研究团队将白骨壤的呼吸根分为三个功能区(图1):暴露于沉积物之上且具有皮孔的地上部分(PA)、埋于沉积物中的地下部分(PB),以及生长在PB上、具有吸收养分和水分功能的营养根(FR)。扫描电镜结合能谱分析结果显示,皮孔处白色晶体中Na和Cl元素显著富集,表明其主要成分为NaCl(图2)。利用非损伤微测技术(NMT)检测不同发育阶段皮孔的离子通量证实了皮孔的盐离子外流速率与其皮孔发育阶段呈正相关(图3)。不同盐度自然生境下的呼吸根皮孔泌盐量与其生境盐度密切相关,表明呼吸根上的皮孔能够根据环境压力动态调整泌盐强度。

图1 自然生境下白骨壤(A. marina)植株和呼吸根及呼吸根的不同分区

图2 白骨壤呼吸根皮孔孔口结晶成分的原位能谱鉴定

图3 白骨壤呼吸根不同发育阶段皮孔及其Na+、Cl-和K+实时离子通量检测
研究团队进一步运用电感耦合等离子体质谱(ICP-MS)、非损伤微测技术(NMT)及透射电镜(TEM)等技术,揭示了呼吸根盐分的运输路径与机制。离子含量测定结果显示:PA中盐离子含量显著高于PB,且两部分皮层中的离子含量都高于木质部(图4)。PA,PB以及FR三部分表皮的离子通量结果显示:PA表皮呈现Na+和Cl-外排,而PB与FR表皮呈现Na+和Cl-吸收,且FR的吸收能力显著高于PB。PA木质部中离子的流出量高于PB木质部,表明PA木质部导管中离子的径向运输更为活跃。透射电镜对PA皮层细胞的超微结构观察到丰富的胞间连丝,同时伴有大量囊泡和线粒体,进一步支持了PA皮层中活跃的径向离子运输。RT-qPCR结果显示负责盐离子吸收和运输的关键基因在PB中高表达,助力盐分纵向运输;而水通道蛋白基因及盐离子转运相关基因在PA皮层中特异性高表达,提示它们在皮孔排盐过程中参与调节水分与盐分的平衡。

图4 白骨壤呼吸根不同组织部位的离子含量分析
综合上述结果,该研究提出了红树植物白骨壤呼吸根皮孔排盐的工作模型:FR吸收的盐离子经由木质部从PB向PA纵向运输,随后通过PA的皮层径向运输,最终从皮孔排出。该过程受多种离子转运蛋白及水通道蛋白的协同调控,这对于维持高盐生境下呼吸根的水-盐平衡具有关键作用(图5)。

图5 红树植物白骨壤呼吸根对盐分的吸收、运输与外排工作模型
本研究由厦门大学环境与生态学院完成,通讯作者为朱学艺教授和郑海雷教授,博士生黄翯子和硕士生郭招雨为共同第一作者,论文的共同作者还包括已毕业硕士生张宇晨,在读博士生庄立涵、汤翰臣,在读硕士生郑涵心、洪悻悦、刘家琨;厦门大学嘉庚学院金亮副教授和厦门大学生科院陈林姣高级工程师也参与了研究工作。该研究得到了福建省自然科学基金(2022J01053),科技部国家重点研发计划(2017YFC0506102)和国家基金的支持(32171740, 31870581)的支持。
研究团队及资助
我院2024级博士生黄翯子与2023级硕士生郭招雨为本文共同第一作者,朱学艺教授和郑海雷教授为共同通讯作者。论文的共同作者还包括我院毕业硕士生张宇晨,厦门大学嘉庚学院金亮,我院博士生庄立涵,厦门大学生命科学学院陈林姣,我院硕士生郑涵心、洪悻悦,博士生汤翰臣,以及硕士生刘家琨。该研究得到了中国福建省自然科学基金会(2022J01053)、中国自然科学基金会(NSFC)(32171740、31870581)以及中国国家重点研发计划(2017YFC0506102)的支持。
论文来源及链接
He-Zi Huang1§, Zhao-Yu Guo1§, Yu-Chen Zhang1, Liang Jin2, Li-Han Zhuang1, Lin-Jiao Chen3, Han-Xin Zheng1, Xing-Yue Hong1, Han-Chen Tang1, Jia-Kun Liu1, Hai-Lei Zheng1*, Xue-Yi Zhu1*. Salt excretion: A new function of lenticels on pneumatophores of the mangrove Avicennia marina. New Phytologist , 1-16, 2026.
https://doi.org/10.1111/nph.71061
或 https://nph.onlinelibrary.wiley.com/share/EPBBRRU4HU4PB4S4NUAT?target=10.1111/nph.71061
文、图 | 郭招雨
审核 | 朱学艺