关于新型冠状病毒感染防控的问题,厦大翔安医院专家来解答啦!
1、什么是新型冠状病毒?
此次引起流行的冠状病毒为β属新型冠状病毒(2019-nCoV),由于病毒包膜上有向四周伸出的突起,形如皇冠而得名,和2003年的SARS、2012年的中东呼吸综合征(MERS)为同一种属的新型。当前,还没有明确的特效药。可试用α-干扰素雾化吸入、洛匹那韦/利托那韦。
2、新型冠状病毒的传播途径有哪些?
经呼吸道飞沫传播是主要的传播途径,亦可通过接触传播。
3、哪些人容易感染新型冠状病毒?
依据目前的流行病学特点,40-60岁发病较多,以男性为主,儿童已有发病,人群普遍易感,对于60岁以上老年人、有基础性疾病(如肾病、糖尿病、肺部疾病等)的人更容易感染且更易重症化。
4、大学返校学生如何预防传染?
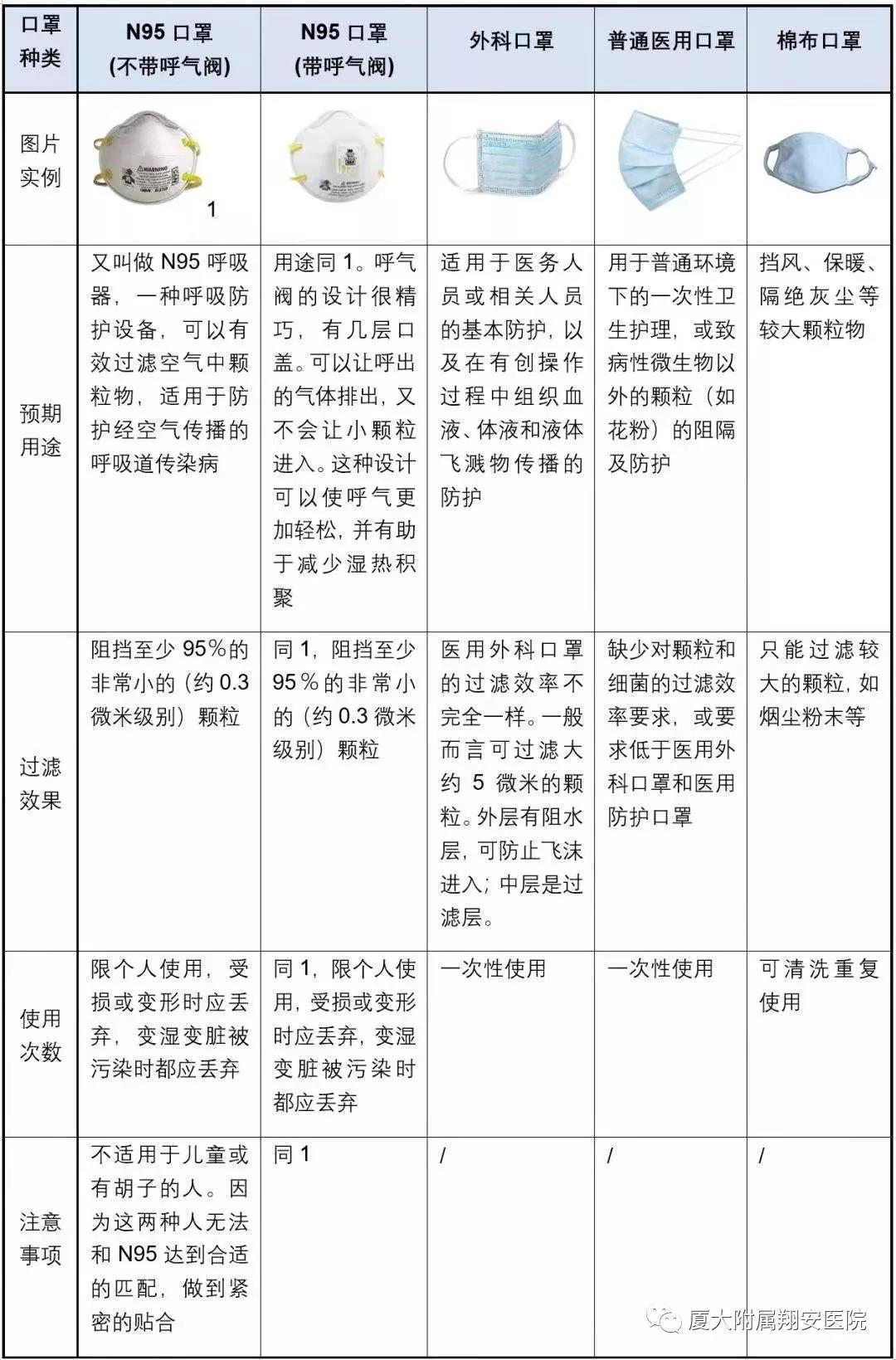
(1)尽量避免长时间在人群密集的“高危地带”逗留,外出需戴口罩(见图一);
(2)保持手卫生,外出回宿舍必须洗手,咳嗽、饭前便后也要用流水及肥皂洗手(见图二),或者使用含75%酒精成分的免洗洗手液;
(3)宿舍室内注意通风,每日3次以上,保持居住及工作环境空气清洁;不便通风的场所、地面墙壁和门窗应注重消毒;
(4)避免共用同学生活用品,如碗碟、饮水杯、餐具、毛巾、床上用品等,请使用消毒后餐具;
(5)打喷嚏或咳嗽时,用手肘衣服遮住口鼻,不随地吐痰,口鼻分泌物用纸巾包好,弃置于有盖垃圾箱内;
(6)如果出现发热、头晕、咳嗽、呼吸困难,应戴上口罩立即去医院就诊;
(7)对确诊患者密切接触的同学要进行医学观察两周。

图一:各类口罩对比

图二:WHO七步洗手法
5、如何区分感冒、流感和新型冠状病毒感染的肺炎?
(1)感冒主要表现的疾病应主要是鼻塞、流涕、打喷,无明显发热,体力、食欲无明显影响,无明显头痛、关节痛、周身不适等症状。感冒的人一般上呼吸道症状很重,但全身表现较轻,一般没有危险;
(2)流感常在冬春季流行,有甲型流感和乙型流感,流感病人发病急,症状严重,全身症状多,会发热,可能一两天内体温上升到39度以上,头痛、肌肉乏力、食欲下降等症状明显。对于老人、孩子、肥胖人士、孕妇或有基础病等人群,流感可致非常严重的重症肺炎,甚至导致死亡;
(3)新型冠状病毒感染的肺炎患者目前已知症状以发热、乏力、干咳、呼吸急促为主要表现,逐渐出现呼吸困难,严重者表现为急性呼吸窘迫综合征、脓毒症休克、代谢性酸中毒和凝血功能障碍;
(4)若出现发热,建议前往发热门诊做进一步的诊断。
6、如何识别、判断及就医选择
(1)两周内是否有武汉市(或湖北省)旅行或居住史;
(2)两周内有没有接触过来自武汉(或湖北省)的,发热伴咳嗽的患者;
(3)所在家庭、单位、学校有聚集性发病的发热、咳嗽患者。
如果有以上3种情况中的一种,加上又有发热,建议到医院去诊治。
7、接触了来自武汉/湖北的人,该怎么办
有密切接触者,要根据最后的接触时间,往后14天,如果都没有发热、咳嗽、胸闷、腹泻症状,是可以无需再就诊检查。如果接触后14天内出现上述症状,可前往本市定点医院的发热门诊就医。
8、去医院就诊时要注意什么?
(1)详细告知医生患病情况和就医过程,尤其要告知近期是否有武汉旅行史以及是否与可疑患者接触史;
(2)诊疗过程中应佩戴外科口罩,保护自己和他人。
9、如何保护自己远离新型冠状病毒传染?
(1)冠状病毒以飞沫传播为主,正确佩戴医用外科口罩;
(2)打喷嚏或者咳嗽时不要用手直接遮挡,用肘部遮挡;
(3)正确、及时用流动水加肥皂洗手至少20秒,或者含75%酒精成分的免洗洗手液;避免用未清洗的手触碰眼睛、鼻子和嘴巴;
(4)提高免疫力,尽量少去人多且封闭的场所。加强锻炼 、规律作息,提高自身免疫力是避免被感染的最重要手段。
10、在家中怎样预防新型冠状病毒传染?
(1)增强卫生健康意识,适量运动、早睡早起、不熬夜可提高自身免疫力;
(2)保持良好的个人卫生习惯,咳嗽或打喷嚏时用纸巾掩住口鼻,经常彻底洗手,不用脏手触摸眼睛、鼻或口;
(3)居室多通风换气,每日三次以上,并保持整洁卫生;
(4)尽可能避免与有呼吸道疾病症状(如发热、咳嗽或打喷嚏等)的人密切接触;
(5)密切关注发热、咳嗽等症状,出现此类症状一定要及时到发热门诊就医;
(6)房间消毒;如有疑似患者,居住过的环境一定要进行清洁、消毒,新型冠状病毒对热敏感、可用75%酒精、含氯消毒剂、过氧化氢消毒液,氯仿等脂溶剂进行消毒。
11、居家医学观察
(1)家庭内应配备必要的消毒剂和佩戴口罩;
(2)医学观察对象尽量单间居住;减少与共同居住者的接触机会;家庭内保持通风。其使用后的卫生间做好必要的清洁和消毒工作;
(3)医学观察对象尽量减少不必要的外出;外出时要戴好口罩,避免到人群聚集的场所;
(4)每天早晚各测量1次体温,并观察以下表现:咳嗽、呼吸气短、咽喉痛、腹泻、流鼻涕,做好记录,如有发热呼吸道症状,建议就近前往医院发热门诊就诊。
12、在公共场所怎样预防新型冠状病毒传染?
传染病流行期间,尽量不到人流密集和空气流通不畅的公共场所,特别是儿童、老年人及免疫力低下的人群。如必须去应戴口罩;在自己咳嗽或打喷嚏时,用纸巾将口鼻完全遮住,并将用过的纸巾立刻扔进封闭式垃圾箱内,防止病菌传播。
13、如何佩戴口罩及多长时间需要更换?
戴口罩要保持贴合度良好,避免有漏缝。应该贴着嘴鼻,使深色面朝外,有金属片的一边朝上,切记不要戴反。根据自己的脸型,将折面充分展开,把鼻、嘴、下颌完全包住,然后压紧鼻夹,使口罩与面部完全贴合。推荐每2至4小时更换一次。如果口罩被分泌物弄湿或弄脏,必须立即更换。
厦大翔安医院发热门诊

发热门诊电话:2889371
以上内容,转发自厦门大学翔安医院微信公众号。