近日,我院王大志教授团队在Environmental Science & Technology期刊上发表题为“Metabolic Adaptation of a Globally Important Diatom following 700 Generations of Selection under a Warmer Temperature”的最新研究成果,揭示海洋硅藻通过重新调整细胞内的能量代谢来适应海水升温,为海洋浮游植物响应和适应未来海洋暖化机理提供新认识。
研究背景
硅藻是海洋中最重要的浮游植物类群之一,贡献了约40%的海洋初级生产力,在海洋食物网和生物地球化学循环中扮演重要角色。温度是影响浮游植物生长、繁殖、代谢和生产力的重要环境因子。随着人类排放CO2等温室气体的增加,海洋吸收了大量热量致使海水升温,从而导致海洋暖化。据预测,在本世纪末海水温度将上升2.6-4.8°C,这一变动将对硅藻的生理代谢、生长繁殖和地理分布等造成显著影响。然而,目前大部分研究都仅关注其短期响应效应,极少探究其长期适应性,因而对硅藻究竟能否适应未来海洋暖化存在争议。此外,硅藻对海水升温的响应和适应机制还缺乏分子水平上的深入研究。
研究结果
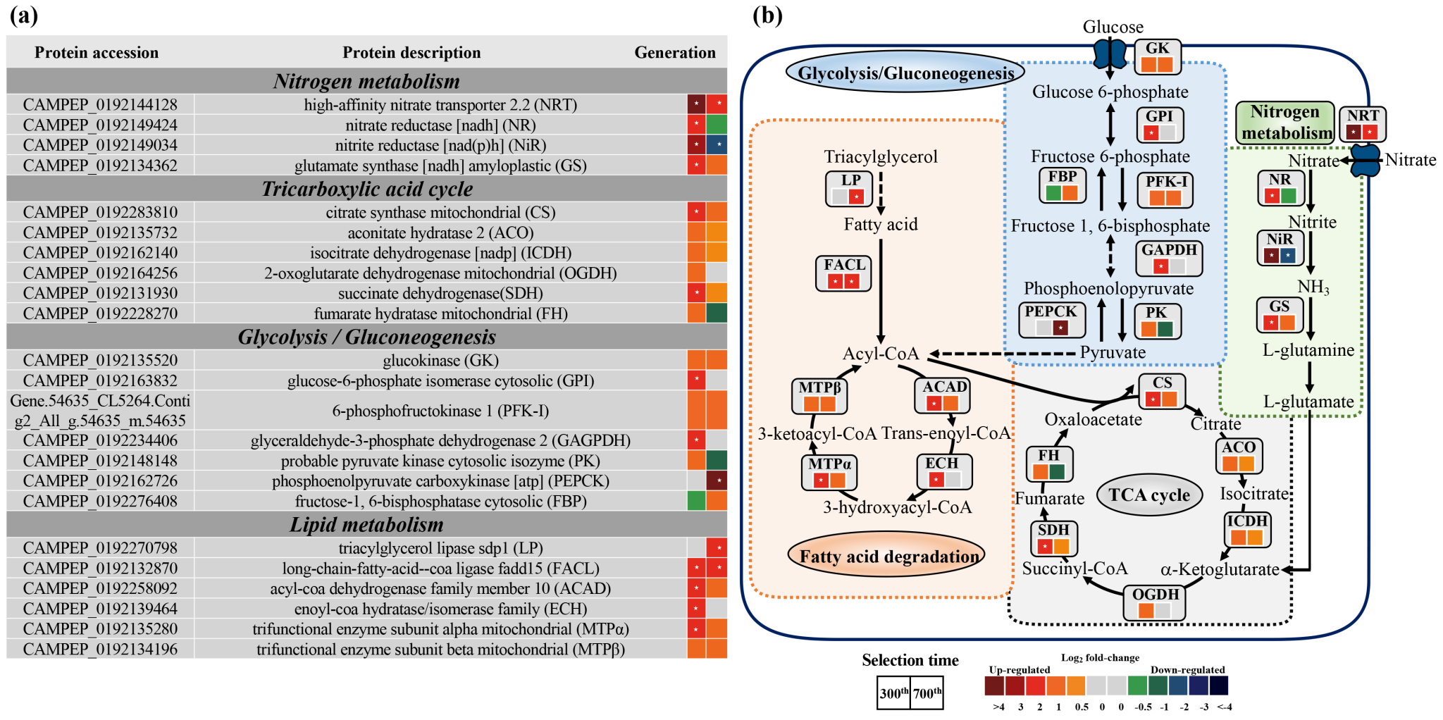
本文以海洋中一种具有重要生态学意义的硅藻—多尼骨条藻(Skeletonema dohrnii)为研究对象,运用定量蛋白质组学方法揭示了在短期(~300代)和长期(~700代)两种升温(24°C /20°C,28°C /20°C)培养条件下多尼骨条藻对升温的代谢适应性。结果表明:1)两种升温条件下,多尼骨条藻细胞生长速率明显提高,叶绿素a含量降低(图1);培养前期细胞POC和PON含量均明显降低,但后期均恢复正常水平,表明多尼骨条藻最终适应了升温。2)300代时,升温使多尼骨条藻通过提高糖酵解、三羧酸循环、脂肪酸氧化及氮代谢等相关途径来增强能量代谢,权衡之下代谢成本随之增加,物质储存减少,导致POC和PON含量降低(图2)。有趣的是,经过700代升温培养后,多尼骨条藻细胞表现出显著的蛋白可塑性,脂类分解代谢和葡萄糖积累增强,从而使POC和PON含量恢复正常水平。3)多尼骨条藻对海水升温存在一个从响应到适应的过程,细胞内能量代谢的重新调整(多种能量代谢转为脂类分解代谢)是硅藻适应海水升温的一种重要策略(图3)。未来需要加强更多浮游植物种类对海水升温的长期适应性研究,为更加准确评估浮游植物对全球变暖的响应和适应提供依据。

图1:升温对多尼骨条藻(700代)生理特征的影响:(a)生长速率;(b)Fv/Fm;(c)叶绿素a含量

图2: 参与调控多尼骨条藻响应和适应海水升温的关键蛋白质及代谢途径

图3: 经过300和700代升温培养后多尼骨条藻细胞内的关键代谢过程示意图
研究团队
我院博士生程路漫和厦门大学近海海洋环境科学国家重点实验室研究员张树峰为论文共同第一作者,我院王大志教授和王明华教授为共同通讯作者。该研究获得国家自然科学基金(42030404和41876117)项目的资助。
论文来源:Cheng, L.-M.; Zhang, S.-F.; Xie, Z.-X.; Li, D.-X.; Lin, L.; Wang, M.-H.*; Wang, D.-Z*., Metabolic Adaptation of a Globally Important Diatom following 700 Generations of Selection under a Warmer Temperature. Environ. Sci. Technol. 2022.
论文链接:https://doi.org/10.1021/acs.est.1c08584