Wei Qin*, Stephany P. Wei, Yue Zheng, Eunkyung Choi, Xiangpeng Li, Juliet Johnston, Xianhui Wan, Britt Abrahamson, Zachary Flinkstrom, Baozhan Wang, Hanyan Li, Lei Hou, Qing Tao, Wyatt W. Chlouber, Xin Sun, Michael Wells, Long Ngo, Kristopher A. Hunt, Hidetoshi Urakawa, Xuanyu Tao, Dongyu Wang, Xiaoyuan Yan, Dazhi Wang, Chongle Pan, Peter K. Weber, Jiandong Jiang, Jizhong Zhou, Yao Zhang, David A. Stahl, Bess B. Ward, Xavier Mayali, Willm Martens-Habbena* & Mari-Karoliina H. Winkler*
Nature Microbiology
https://doi.org/10.1038/s41564-023-01593-7
Published: 31 January 2024
Abstract
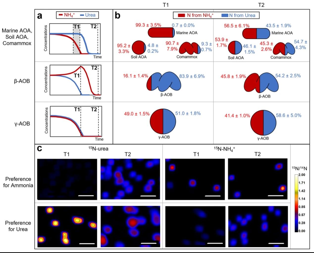
Ammonia-oxidizing microorganisms (AOM) contribute to one of the largest nitrogen fluxes in the global nitrogen budget. Four distinct lineages of AOM: ammonia-oxidizing archaea (AOA), beta- and gamma-proteobacterial ammonia-oxidizing bacteria (β-AOB and γ-AOB) and complete ammonia oxidizers (comammox), are thought to compete for ammonia as their primary nitrogen substrate. In addition, many AOM species can utilize urea as an alternative energy and nitrogen source through hydrolysis to ammonia. How the coordination of ammonia and urea metabolism in AOM influences their ecology remains poorly understood. Here we use stable isotope tracing, kinetics and transcriptomics experiments to show that representatives of the AOM lineages employ distinct regulatory strategies for ammonia or urea utilization, thereby minimizing direct substrate competition. The tested AOA and comammox species preferentially used ammonia over urea, while β-AOB favoured urea utilization, repressed ammonia transport in the presence of urea and showed higher affinity for urea than for ammonia. Characterized γ-AOB co-utilized both substrates. These results reveal contrasting niche adaptation and coexistence patterns among the major AOM lineages. algicidal technology and its application in controlling environmental harmful algae.
