Yue Zheng, Baozhan Wang, Ping Gao, Yiyan Yang, Bu Xu, Xiaoquan Su, Daliang Ning, Qing Tao, Qian Li, Feng Zhao, Dazhi Wang, Yao Zhang, Meng Li, Mari-K H Winkler, Anitra E Ingalls, Jizhong Zhou, Chuanlun Zhang, David A Stahl, Jiandong Jiang*, Willm Martens-Habbena*, and Wei Qin*
The ISME Journal
https://doi.org/10.1093/ismejo/wrad002
Published: Jan 10, 2024
Abstract
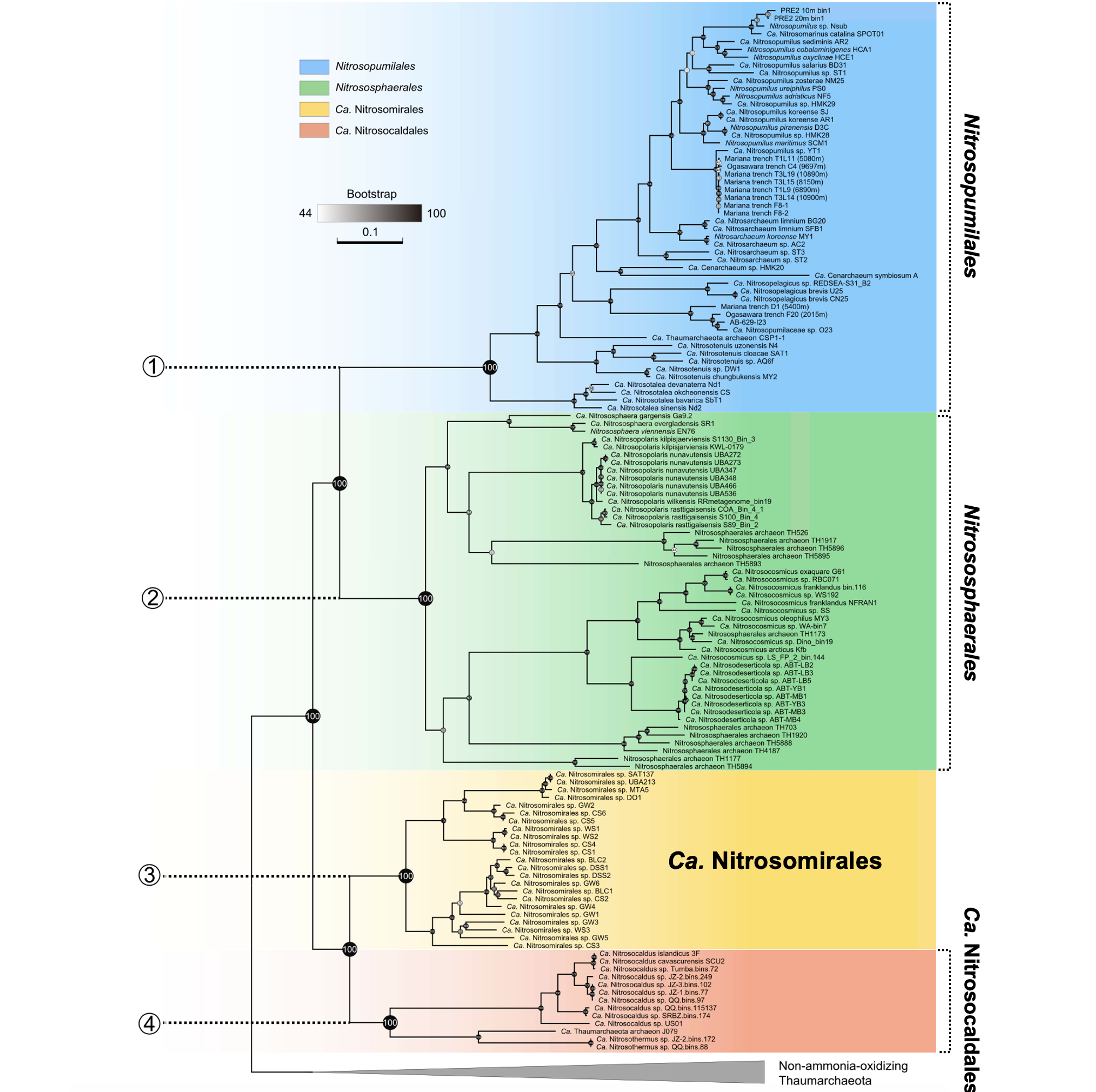
Ammonia-oxidizing archaea (AOA) are among the most ubiquitous and abundant archaea on Earth, widely distributed in marine, terrestrial, and geothermal ecosystems. However, the genomic diversity, biogeography, and evolutionary process of AOA populations in subsurface environments are vastly understudied compared to those in marine and soil systems. Here, we report a novel AOA order Candidatus (Ca.) Nitrosomirales which forms a sister lineage to the thermophilic Ca. Nitrosocaldales. Metagenomic and 16S rRNA gene-read mapping demonstrates the abundant presence of Nitrosomirales AOA in various groundwater environments and their widespread distribution across a range of geothermal, terrestrial, and marine habitats. Terrestrial Nitrosomirales AOA show the genetic capacity of using formate as a source of reductant and using nitrate as an alternative electron acceptor. Nitrosomirales AOA appear to have acquired key metabolic genes and operons from other mesophilic populations via horizontal gene transfer, including genes encoding urease, nitrite reductase, and V-type ATPase. The additional metabolic versatility conferred by acquired functions may have facilitated their radiation into a variety of subsurface, marine, and soil environments. We also provide evidence that each of the four AOA orders spans both marine and terrestrial habitats, which suggests a more complex evolutionary history for major AOA lineages than previously proposed. Together, these findings establish a robust phylogenomic framework of AOA and provide new insights into the ecology and adaptation of this globally abundant functional guild.
