Qiumin Feng, Danhui Zhao, Zejin Lin, Mengzhao Li, Andy Peng Xiang, Congting Ye*,Chengguo Yao*
Proceedings of the National Academy of Sciences of the United States of America
https://doi.org/10.1073/pnas.2406710121
Published: 25 June 2024
Abstract
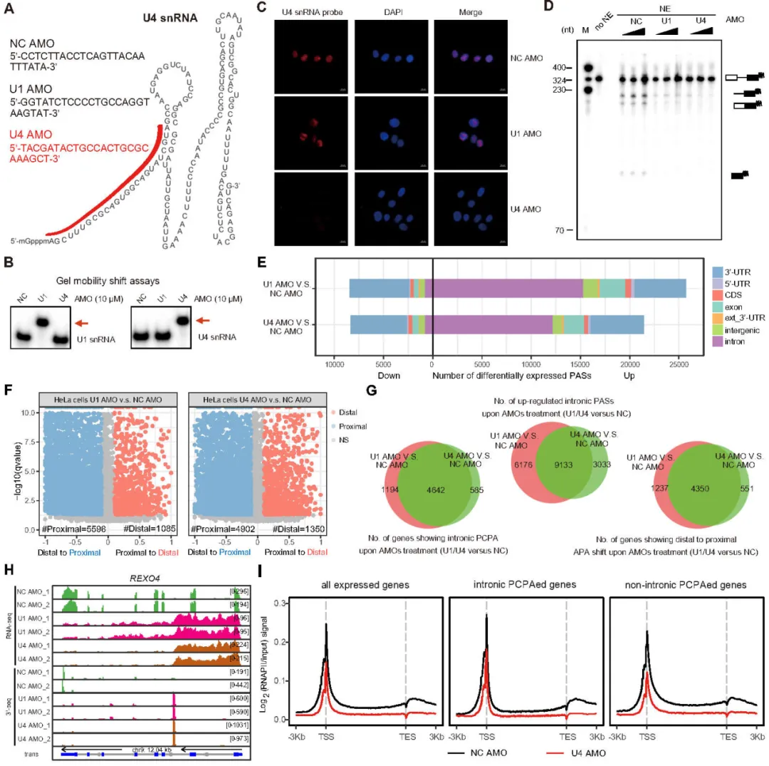
The essential role of U4 snRNP in pre-messenger RNA (mRNA) splicing has been well established. In this study, we utilized an antisense morpholino oligonucleotide (AMO) specifically targeting U4 snRNA to achieve functional knockdown of U4 snRNP in HeLa cells. Our results showed that this knockdown resulted in global intronic premature cleavage and polyadenylation (PCPA) events, comparable to the effects observed with U1 AMO treatment, as demonstrated by mRNA 3′-seq analysis. Furthermore, our study suggested that this may be a common phenomenon in both human and mouse cell lines. Additionally, we showed that U4 AMO treatment disrupted transcription elongation, as evidenced by chromatin immunoprecipitation sequencing (ChIP-seq) analysis for RNAPII. Collectively, our results identified a unique role for U4 snRNP in the inhibition of PCPA and indicated a model wherein splicing intrinsically inhibits intronic cleavage and polyadenylation in the context of cotranscriptional mRNA processing.
